ну подскажите пойдет от БС к ТА два последовательно усилка pf08105a? или шумов будет очень много?
Объявление
Свернуть
Пока нет объявлений.
Репитер GSM
Свернуть
X
-
Один точно пойдёт, а два ХЗ...Сообщение от alexRF Посмотреть сообщениену подскажите пойдет от БС к ТА два последовательно усилка pf08105a? или шумов будет очень много?Вопросы технического характера в личку не задавайте! Всё-равно отправлю на форум!
Олег
Комментарий
-
Ура нашел в городе max2630, усиление 13,4dB питание 3V шумы 3,8dB думаю его хватит, два макса таких последовательно, после каждого фильтр и PF08105A в конце. шумов конечно у него вроде многовато, ну думаю пойдет, на многих форумах про неё пишут что шум не больше 2дБ!Последний раз редактировалось alexRF; 16.10.2011, 22:36.
Комментарий
-
Здравствуйте!
схема репитера попозже нарисую, короче я его собрал, и опробовал, но недоволен его работой, хотя собирал чательно и долго!
на крыше антенна волновой канал покупная «Locus» L30.15. фото прилагаю.
дома установлена антенна Харченко, фото тоже прилогаются.
теперь по схемотехники самого репитера (схему дорисую с собранного репитера и выложу на днях):
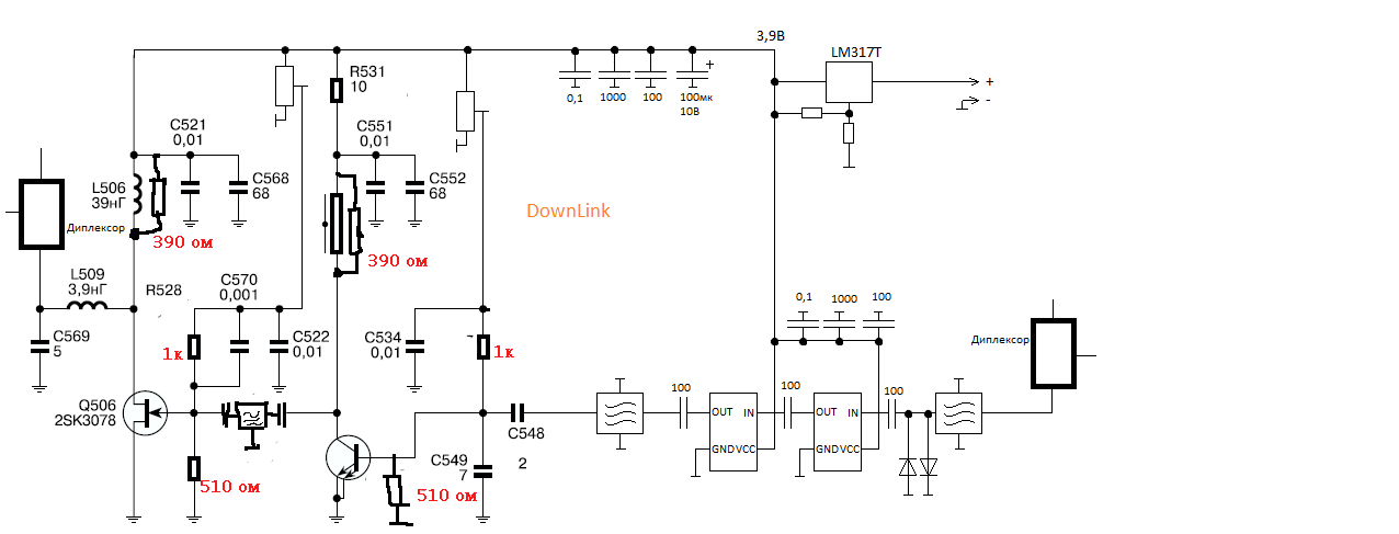
Канал DownLink - ну на входе диплексор + фильтр + max2630 + max2630 + фильтр + 2SC5288 + 2SK3078 + диплексор. Два последних транзистора выдернул с базы радиотелефона на 900МГц, эта цепочка там работала на 959МГц. смещение на оба через подстроичные резисторы для регулировки усиления.
Канал UpLink - диплексор + фильтр + max2630 + фильтр + PF0012 + фильтр.
Так когда настраивал на работе, не подключая антенны, и отключенном канале DownLink подключаю частотомер к гнезду на внешнюю антенну и вижу на выходе сигнал где то 0,03микроВатт с частотой 922МГц, на выходе гнезда к нижней антенне ничего на выходе нет. Если отключить канал UpLink, и оставить только DownLink то на гнездах не на одном из двух сигнала нет. Включаю оба усилителя в оба направления, то на гнезде на внешнюю антенну сигнал 0,20-0,35микроВатт, а на гнезде к нижней антенне 0,02-0,03микроВатт частота в обоих случаях 920-923МГц. Возбуждение идет. Вот поставил в деревне антенны, подключаю репитер, сигнал дома появился все деления на шкале телефона в переделах 2-3метра в направленнии внутреней антенны, начинаеш звонить сила сигнала резко падает и репитер начинает греться, корпус приблизительно до 40-50Градусов нагревается, и будет горячий пока не включить и выключить питание, если не звонить то репитер не нагрелся за всю ночь, а связь на телефонах была на полную шкалу (нет мониторинг показывал от -75 до -83Дб). Так понимаю начинаеш звонить уровень возбуда растет и уже амплитуда большая и все усилки греются, так это?
Добавление уще фильтров поможет?или экранировка? или что посоветуете сделать?
Питание у каждого усилка от своей КРЕНки, по питанию 100, 1000 пик и 0,1мк, и еще в некоторых местах 100мк *10В
Комментарий
-
Добрый вечер!
Знач так... Монтаж просто "великолепен"!!! Исключить полностью всю эту "навеску", только СМД.
Обеспечить идеальное прилегание крышки с перегородкой (между отсеками) к плате.
С "дауна" убрать одну МАХ, или поставить между МАХами фильтр.
Загрубить резисторами МАХы и выходные транзисторы в дауне.Вопросы технического характера в личку не задавайте! Всё-равно отправлю на форум!
Олег
Комментарий
-
что значит "Загрубить резисторами МАХы и выходные транзисторы в дауне"? питание на DownLink 3,9Вольта. фильтр между максами поставлю, синяя коробка на UpLink - там фильтр и макс2630, все это в экране, и сверху просто изолентой чтобы не закоротить не на что, в нее входит коаксиал и выходит коаксиал, питание на неё 5Вольт.
два последние резистора в отдельных экранах, это видно на фото, с них на диплексор и на вход их с фильтра тоже коаксиал
Комментарий
-
Да блин, эти МАХы не загрубить резисторами, с НЕКовскими проще... Выходные транзисторы тогда дави... Там на коллектор по питалову должна стоять индуктивность, вот параллельно ей ставится резюк 200-400 ом, а так же на смещении, тот что идёт на землю надо в пределах 400-600 ом. Усиление конечно упадёт, но устойчивость поднимется.
Вот та навеска синяя никуда не годится. Я даже на 430 такого не позволяю... Монтируй прям в разрез дорожки всё, чтоб никаких лишних выводов небыло. Все кондёры и резюки только СМД 0603 или 0402. В том числе и подстроечные.
Вот те железки (экраны) напаянные, в данном случае до фени. Вокруг них такие наводки гуляют!!!
Меж отсековый экран должен прилегать по всему контуру, без зазоров, идеально! Потому с "посадочной" полосы удали лишнее напаянное олово.Вопросы технического характера в личку не задавайте! Всё-равно отправлю на форум!
Олег
Комментарий
-
Полностью изменил схему DownLink. схему прилагаю. проверил и настроил только еще два каскада. на входе 0.01мВт, на выходе после второго каскада 40-45мВт(но это не точно измерял самодельным измерителем, смд резисторы общим сопротивлением 50 Ом, ну и детектор, смотрю напряжение и в квадрат возвожуи делю на сопротивление нагрузки). Может что нибуть посоветуете изменить пока не закончил, а то все таки думаю напортачил! неуверен в правильности построенной мною схемы. и подскажите какой использовать наконечник, хотел поставить еще один BFG540, но не получается согласовать его по входу и выходу с фильтрами ( у них 50Ом на входе и выходе).
Кто думает что долго собираю и толком ничего не делаю, просто работа и учеба, а так хочется самому собрать и литературу читаю, все свободное время уделяю этому.
Комментарий
-
а как же соглосование по входу БГА?
тогда получается если вместо согласования по входу БГА поставить 10пФ, то выход БФГ540 надо пересчитать!
так можно использовать еще каскад на БФГ540? только ток поставить 40мА, вход не согласовывать а выход расчитать под 50Ом? правильно понимаю?
фильтры тогда поставлю меж каждым каскадом и на входе всего усилителя и на выходе перед диплексорами!
Комментарий

Комментарий