Несомненно. Там 16 Дби.там по моим прикидкам 13. Мне интересен расчет 3 патчей. Я тоже считал там чего то) Мне интересно, совпадет или нет. Да антенна впечатляет 16 Дби, при малых весьма размерах. Ну и размеры выложите. хотя бы своей) И остальные параметры. А биэлипсы... Если будет возможноость jomy я выложил размеры, на досуге)
Объявление
Свернуть
Пока нет объявлений.
Панельная антенна COMPEX 2.4 GHz 19,5dBi-MIMO
Свернуть
X
-
jomy буду делать вашу антенну. У меня есть рефлектор с бортиками размером 360х390 мм. он штампованый, резать бы его очень не хотелось. Можно ли будет туда впихнуть стек из 4 антенн? Размеры маловаты конечно. И еще. Не могли бы вы пересчитать проволочное питание? Можно конечно нарезать проводники из жести, но проволока намного технологичней и быстрее.
Комментарий
-
А что это за антенной панели вы хотите сделать вас ...?Сообщение от Serglev Посмотреть сообщениеjomy буду делать вашу антенну. У меня есть рефлектор с бортиками размером 360х390 мм. он штампованый, резать бы его очень не хотелось. Можно ли будет туда впихнуть стек из 4 антенн? Размеры маловаты конечно. И еще. Не могли бы вы пересчитать проволочное питание? Можно конечно нарезать проводники из жести, но проволока намного технологичней и быстрее.
Комментарий
-
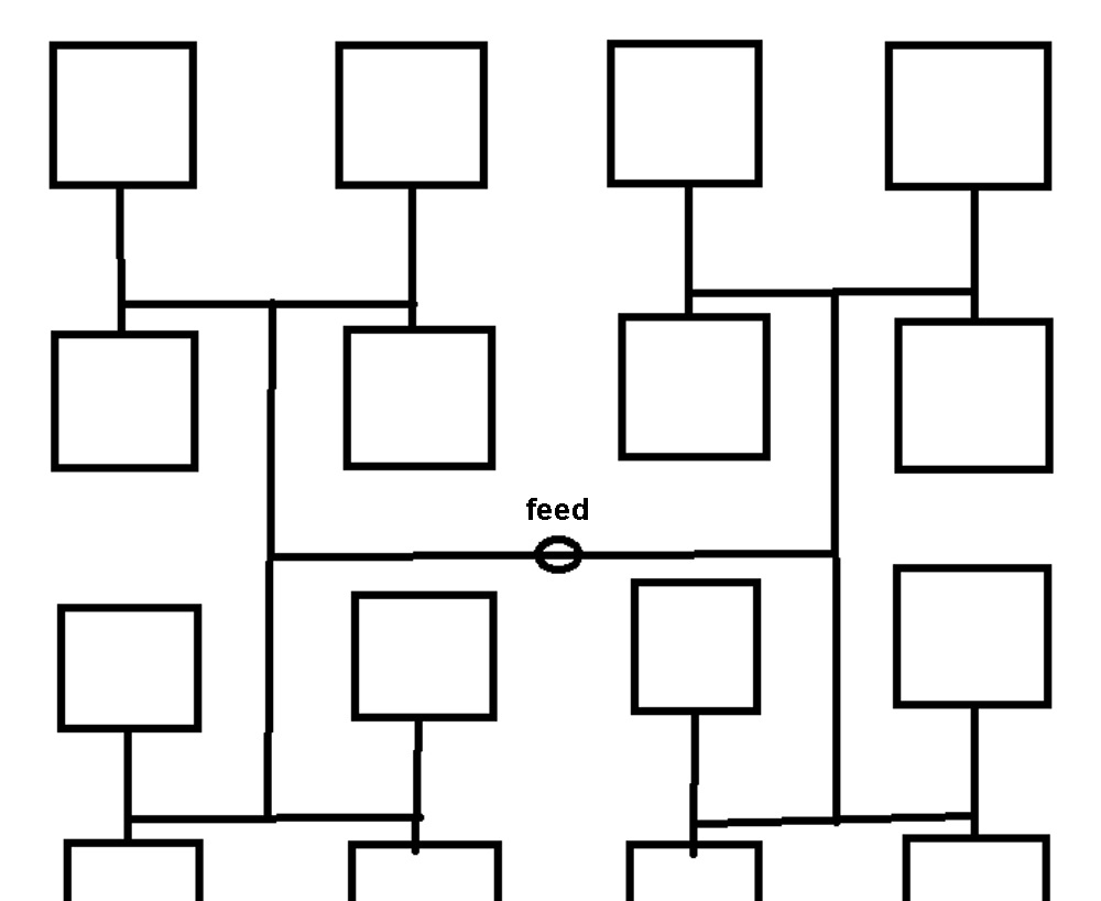
Есть рефлектор(reflektor), пару постами выше фото 360х390 штампованный, на этом рефлекторе я хочу сделать антенну. Вашу. У мну с расчетом патчей проблемы)Хотелось бы максимально использовать площадь рефлектора.Как прототип хочу использовать ваш (prototip)(basa). Оптимально туда влазит(var3), но я так понял, такой вариант не получится.Остается или(var1) или (var2). Еще хотелось бы, что бы вы переделали питание с плоской линии на проволочное (pitanie)
Комментарий
-




Комментарий