все что там нашел
Объявление
Свернуть
Пока нет объявлений.
Усилитель для Wi-Fi своими руками...
Свернуть
X
-
А ты почаще заходи на форум вот тебе заготовка для генератора (идея)Сообщение от Северный Посмотреть сообщениенет генератораVladimir
Комментарий
-
Какие микрухи, если не секрет, RF2126 ???Сообщение от Северный Посмотреть сообщение...из комплектухи имеются микрухи 1.5 ватт для диапазона 2400мггц в количестве 20 штук , нет пиндиодов .
Комментарий
-
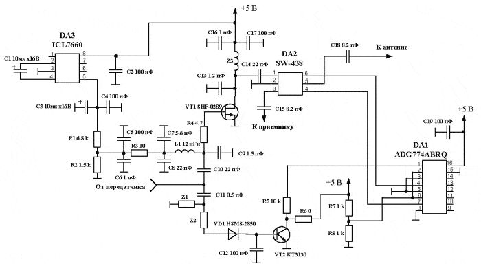
Попробую по вашей топологии намаливать схему,но попожже. С печаткой тоже помоему проблем особых не будет: Берем делаем размер картинки так что бы детали стали натуральных размеров(ведь корпуса SMD имеют стандартные размеры),еще пару манипуляций со штангелем,принтерем и прочим и будет плата. Плохо что на картинке не видно название деталей.Я думал этот усилитель по проще....
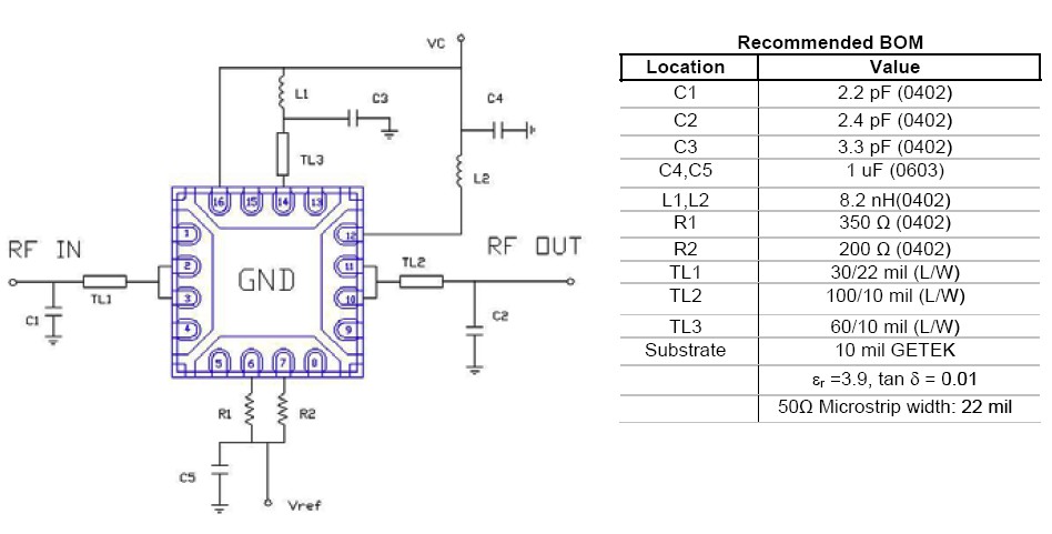
Что скажете про микросхему HMC414(10$)? Лежит точка 2100,в ней убили по глупости УМ(тыкнули блок от свича на 7.5в).Хотел поставить этот усилитель вместо родного.Мне 30dbm ненужно.
Максимум 200 мВт,что б можно было через сплитер 2 антены втулить,а то и 100 хватит с головой.Микросхему уже купил.
Спектроанализатор постараюсь раздобыть в ближайшее время.
Комментарий
-
Peeoner, если у тебя не одна такая микра, то можешь ее использовать даже в усилении на прием, а не только на передачу. Работать будет. Шумновата, конечно - 7 дб, но зато не боится статики. Можно было на транзисторах например BFR96TS, BFR93-дешевле...
Мне не понравилась в HMC414 развязка вход-выход: при определенных условия может самовозбуждаться.
Так что собрав схему УМ запитай его отдельно, на вход ничего не подавай и проверь индикатором поля-если отклоняется слишком, то на 2 вывод(NC) каплю клея+ порошок феррита. Поможет за счет поглощения, я с таким явлением сталкивался недавно.
Знаешь, сфоткай ту часть где выгорел УМ на фоне линейки. Просто интересно, что можно заменить, добавить...
Комментарий
-
Если вблизи БС - то полная жопа, но накрайняк можно замутить микрополосковый фильтр на текстолите или фольгированном фторопласте и не тратить лишних 600 рублей.
Сделал такой из фольгированного фторопласта с 3 попытки.
Потери - в районе 2-4 дб, расчетная полоса пропускания была 100 МГц.
Хочу сгонять к одному знакомому и снять частотную характеристику- узнаю полосу пропускания, более точно узнаю вносимые потери, подавление ближайших по частоте передатчиков(ММДС).
Собираюсь ставить на приемном тракте фильтров 2 штуки, + 2 MGA71543.
Комментарий
-
Не а где можно купить такие фильтры за 600 деревянных?
И какие хорактеристики нужны: частоты среза 2400 и 2500, полоса шириной в 100Мгц, входное и выходное сопротивление?
Тока недавно познакомился с ПФ (Полосовыми фильтрами), как их можно расчитать, есть ли схема?
Правда меня пугают потери, вносимые в радиосигнал, но вообще то думаю стоит их применять, ради уменьшения уровня помех за диаппазоном.
Комментарий
-
here something that look easy - one side board, 1W , small number of elements

http://www.qsl.net/n9zia/wireless/new-prox-amp.html
Комментарий

Комментарий