Мдя, Вы мной ужо как "бабаем" бугаете :))
Объявление
Свернуть
Пока нет объявлений.
"Железное" увеличение мощности 2100АР - 500mW
Свернуть
X
-
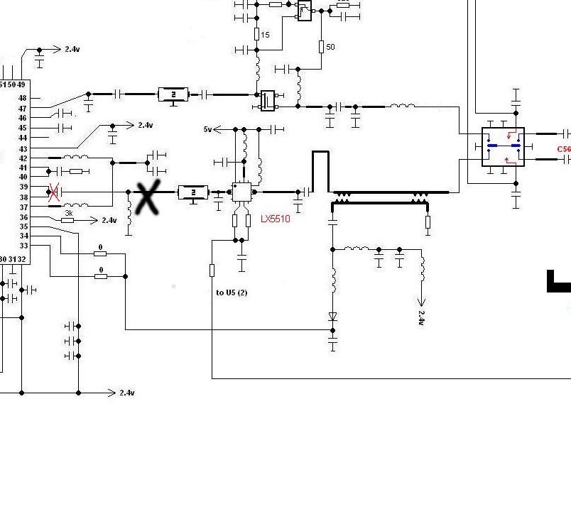
Не ну яне кварцевый фильтр имел в виду. Просто на схеме крестик поставлен прям на входном для основного LX5510 усилителя мощьности индуктивном полосовом фильтре и за входным конденцатором и режекторным фильтром, обрезающем всякие ненужные низкочастотные гармошки с микросхемы, конденцатором кстати важным для их фильтров работы. Может всётаки изловчится воткнуть усилок туда где я красным пометил а данный кондёр на схеме заменит коллекторный выходной на вашем усилке.
Комментарий
-
Народ, подскажите, все поставил все настроил (причем настроил правильно), кондер выпаял, купил антенну левел ван на 5dbi, поставил точку в 3-х метрах от ноута с довольной улыбкой и ....оболдел.
При таких условиях точка должна выбивать 100 из 100, а она дотягивает чуть больше половины. Оборудования для проверки точки нет, по этому пробовал только менять параметры. Дотянул Signal strength до 70% Кактакое может быть или это нормально? Дальше 50 метров линк не ловит в помещении.
Комментарий
-
LIPTON сколько примерно от платы у тебя стоит " волосянка" как я понял ее нужно ставить буквой " П" и длина его 6-8 мм а как ты его на точке размещял?
у меня в точках стоят микросхемы RTL8225 c нее идет сигнал на УМ SST12lt14а что можешь подсказать на счет если я эту схему поставлю между этими микросхемами
схемы на эти микрухи размещял уже на сайте http://www.lan23.ru/forum/showthread.php?t=2134
жду помощи хочу маленько поднять мощь. програмнно не помогает начинает виснуть точка.точка у меня планет WAP 4033 зарание спасибо
Комментарий
-
Порядка 40%Сообщение от J.Forfun Посмотреть сообщениеА до выпаивания конденсатора какой был уровень?
Линк квалити причем ниже 80 не падает до 20 метров, он стабилен
Комментарий
-
Ну наконец то я приехал!
Ingeka, точки переделывались 2100АР, прошивка заводская, програмно ничего не трогалось. Что там с завода выставленно, то и осталось, больше ничего не подскажу они не у меня стоят.Вопросы технического характера в личку не задавайте! Всё-равно отправлю на форум!
Олег
Комментарий
-
В тридесятый раз повторяю: НЕТ СМЫСЛА НАРАЩИВАТЬ МОЩНОСТЬ С ОДНОЙ СТОРОНЫ!!!:download: Ничего хорошего не получится. Ваш результат соответствует исполнению...Сообщение от RN3QTB Посмотреть сообщениеНарод, подскажите, все поставил все настроил (причем настроил правильно), кондер выпаял, купил антенну левел ван на 5dbi, поставил точку в 3-х метрах от ноута с довольной улыбкой и ....оболдел.
При таких условиях точка должна выбивать 100 из 100, а она дотягивает чуть больше половины. Оборудования для проверки точки нет, по этому пробовал только менять параметры. Дотянул Signal strength до 70% Кактакое может быть или это нормально? Дальше 50 метров линк не ловит в помещении.
Во вторых, у Вас антенна 5дБи!!! А нормальные люди сначала все возможное вытягивают антенной, и только потом лезут в железо, имея на руках хоть какоенибудь измерительное оборуд. Хотяб для замера мощности!!!Вопросы технического характера в личку не задавайте! Всё-равно отправлю на форум!
Олег
Комментарий
-
С этим УМ у тебя все должно быть хорошо. Волосянка в одной точке получилась 6мм с копейками прижатая к плате, в другой 7,5 мм но торчком повыше, одинаково никогда не получается. НАчинать надо с более длинной. Процесс контролировать надо замером мощности после каждого изменения.Сообщение от romasvd Посмотреть сообщениеLIPTON сколько примерно от платы у тебя стоит " волосянка" как я понял ее нужно ставить буквой " П" и длина его 6-8 мм а как ты его на точке размещял?
у меня в точках стоят микросхемы RTL8225 c нее идет сигнал на УМ SST12lt14а что можешь подсказать на счет если я эту схему поставлю между этими микросхемами
схемы на эти микрухи размещял уже на сайте http://www.lan23.ru/forum/showthread.php?t=2134
жду помощи хочу маленько поднять мощь. програмнно не помогает начинает виснуть точка.точка у меня планет WAP 4033 зарание спасибо
По поводу размещения, сделай хорошую фотку ВЧ блока, а там подумаем, мож чем помогу.Вопросы технического характера в личку не задавайте! Всё-равно отправлю на форум!
Олег
Комментарий
-
Lipton! Спасибо за схему модернизации 2100! Почти месяц мучались с линком : 14,5 км ; примерно посредине лесополоса, закрывающая зону Френеля на 50% ; поднять антенны выше физически невозможно ; DWL-2100AP перешитые в BB.
После переделки стабильный линк: режим 11b ; -8 канал ; TxPower 6 ; скорость 3,5 Мбайт.
Комментарий

Комментарий