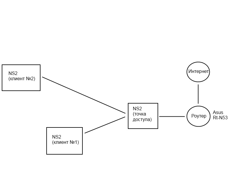
привет всем! вообщем проблема такая: есть 3 антенны ns2. первая настроена как точка доступа (собственно с нее и идет инет). к ней подсоеденены еще 2 ns2 настроеные роутерами на принятия интернета. все работает,инет есть. вот в чем вопрос: от себя не могу зайти в настройки одного из клиентов. дискавери видит только мою и одного и того же клиента, а второго нет. настройки антенн клиентов идентичные,подсети разные соответственно.
карту сети прилагаю
карту сети прилагаю

Комментарий