Сделал генератор ( 140-160МГц и 400-480МГц) все это дело стабилизирует и перестраивает LMX2316, управление ATMega32, вывод информации дисплей от нокии 1100. Все пока на макете, только ГУН с синтезатором конечный вариант.
Вот хочу сделать панорамный измеритель КСВ в двух диапазонах. вводим начальную частоту и конечную сканирования, и на дисплее видим график КСВ в заданном промежутке частоты.
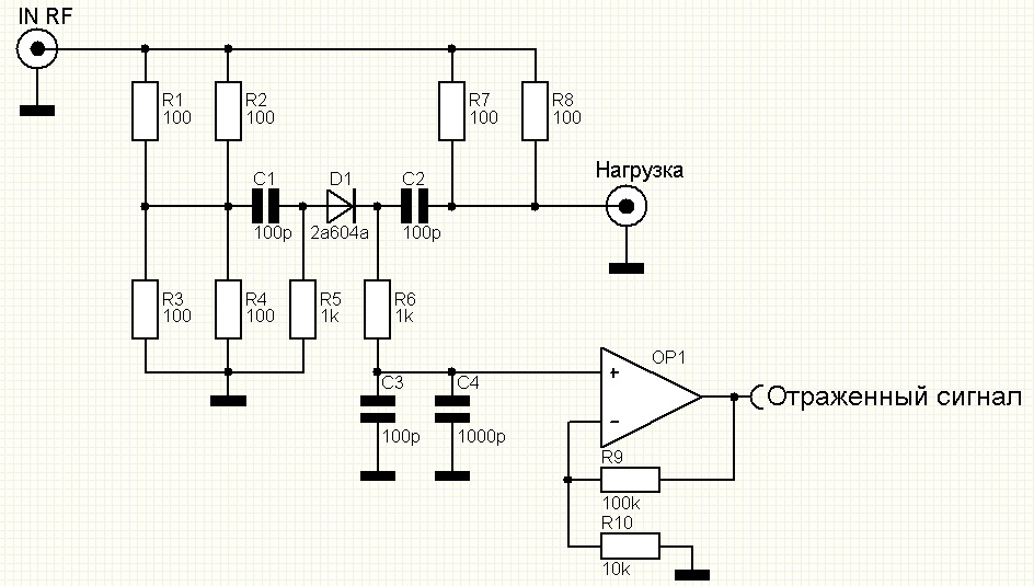
Вопрос в следующем. нашел схему мостового измерителя КСВ. Картинка ниже.
Загвоздка в том что гун во всем диапазоне не имеет одинаковую амплитуду на выходе, а на картинке у измерителя только выход отраженной волны. Так вот я думаю что если измерять мощность что ушла в "антенну" а затем и отраженный сигнал и подставлять эти значения в формулу вычисления КСВ, то получится ровный и достоверный график во всех диапазонах.
Подскажите от куда и желательно схематически как добавить измерение прямой волны? (есть пару вариантов но не уверен, хочется послушать спецов)
Вот хочу сделать панорамный измеритель КСВ в двух диапазонах. вводим начальную частоту и конечную сканирования, и на дисплее видим график КСВ в заданном промежутке частоты.
Вопрос в следующем. нашел схему мостового измерителя КСВ. Картинка ниже.
Загвоздка в том что гун во всем диапазоне не имеет одинаковую амплитуду на выходе, а на картинке у измерителя только выход отраженной волны. Так вот я думаю что если измерять мощность что ушла в "антенну" а затем и отраженный сигнал и подставлять эти значения в формулу вычисления КСВ, то получится ровный и достоверный график во всех диапазонах.
Подскажите от куда и желательно схематически как добавить измерение прямой волны? (есть пару вариантов но не уверен, хочется послушать спецов)


Комментарий