Доброго времени суток всем!
Хочу услышать мнения профессионалов и знающих людей,в построении беспроводной сети на большое количество абонентов максимум 100 человек.
Сразу хочу пояснить следующие моменты:
По поводу законности , лицензий и прочих док-в.
Ни каких лицензий нет и не будет , слишком муторно, дорого и долго. В точке буду отключать вещание SSID и все. Как ИП,ЧП не зарегистрирован.
Ну , а теперь к самой сути вопроса:
Живу в пяти этажном доме , после него идет 5км частного сектора (примерная расположение на рис.1(вид с боку)) каждый этаж с перекрытиями 2,85м*5 этажей + чердак 3,10м + мачта 3м= 20.35м на этом уровне будет находится всепогодная ТД TP-Link TL-WA5210G и раздавать интернет.
Схема передачи интернета следующая:
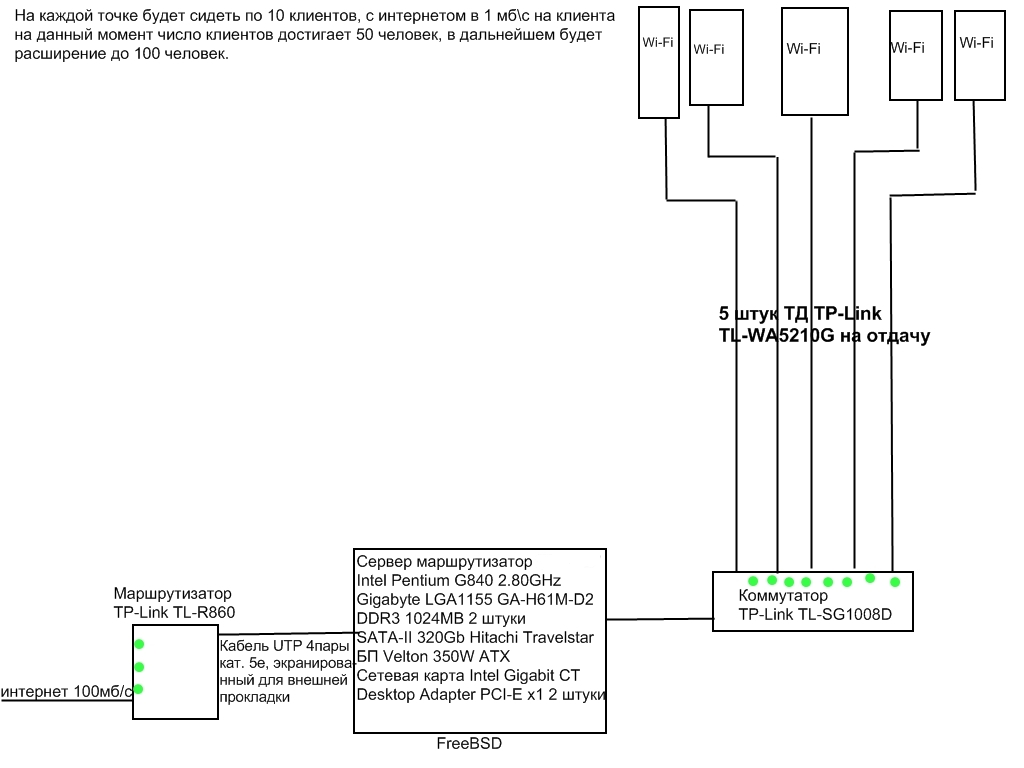
От провайдера, интернет(100мб\с) заходит ко мне, в управляемый маршрутизатор TP-Link TL-R860 в не открываю все порты с 23100 по 27015, далее по кабелю интернет идет в сервер.
Характеристики сервера:
ОС: FreeBSD
Процессор: Intel Pentium G840 2.80GHz
Мат.плата: Gigabyte LGA1155 GA-H61M-D2-B3 H61
Оперативная память: DDR3 1333MHz 1024Mb x 2 (2 штуки)
Жесткий диск: SATA WD 320GB 7200
Сетевая карта: Intel Gigabit CT Desktop Adapter PCI-E x1 х2 (2 штуки)
Блок питания : Velton 350W ATX
Идем дальше,кабель из маршрутизатора заходит в сетевую карту 1(ETH0), там трафик обрабатывается на основе определенных правил, и выдаются IP- адреса через DCHP на сетевую карту 2(ETH1), собственно через которую и будет совершать свой дальнейший путь трафик, далее по кабелю трафик идет с сетевой карты 2(ETH1) в неуправляемый коммутатор TP-Link TL-SG1008D и из него в точки доступа , которые в свою очередь и будут раздавать интернет по воздуху (рис.2), на каждой точке будет по 10 клиентов.
У клиентов же на приеме будет стоять следующее оборудование:
ТД TP-Link TL-WA500G + антенна TP-Link TL-ANT2409A (внешняя направленная, Yagi, 9 dbi) , на крыше своего дома(рис.3) на уровне 5-7 метров, над землей.
Раздавать буду интернет по 1мб\с на клиента.
Хотелось бы узнать мнения знающих людей и советы.
Кстати кабель будет использоваться FTP, 4 пары, одножильный (solid), экранированный, кат. 5e, для внешней прокладки со стольным тросом внутри + все оборудование будет заземлено.
Хочу услышать мнения профессионалов и знающих людей,в построении беспроводной сети на большое количество абонентов максимум 100 человек.
Сразу хочу пояснить следующие моменты:
По поводу законности , лицензий и прочих док-в.
Ни каких лицензий нет и не будет , слишком муторно, дорого и долго. В точке буду отключать вещание SSID и все. Как ИП,ЧП не зарегистрирован.
Ну , а теперь к самой сути вопроса:
Живу в пяти этажном доме , после него идет 5км частного сектора (примерная расположение на рис.1(вид с боку)) каждый этаж с перекрытиями 2,85м*5 этажей + чердак 3,10м + мачта 3м= 20.35м на этом уровне будет находится всепогодная ТД TP-Link TL-WA5210G и раздавать интернет.
Схема передачи интернета следующая:
От провайдера, интернет(100мб\с) заходит ко мне, в управляемый маршрутизатор TP-Link TL-R860 в не открываю все порты с 23100 по 27015, далее по кабелю интернет идет в сервер.
Характеристики сервера:
ОС: FreeBSD
Процессор: Intel Pentium G840 2.80GHz
Мат.плата: Gigabyte LGA1155 GA-H61M-D2-B3 H61
Оперативная память: DDR3 1333MHz 1024Mb x 2 (2 штуки)
Жесткий диск: SATA WD 320GB 7200
Сетевая карта: Intel Gigabit CT Desktop Adapter PCI-E x1 х2 (2 штуки)
Блок питания : Velton 350W ATX
Идем дальше,кабель из маршрутизатора заходит в сетевую карту 1(ETH0), там трафик обрабатывается на основе определенных правил, и выдаются IP- адреса через DCHP на сетевую карту 2(ETH1), собственно через которую и будет совершать свой дальнейший путь трафик, далее по кабелю трафик идет с сетевой карты 2(ETH1) в неуправляемый коммутатор TP-Link TL-SG1008D и из него в точки доступа , которые в свою очередь и будут раздавать интернет по воздуху (рис.2), на каждой точке будет по 10 клиентов.
У клиентов же на приеме будет стоять следующее оборудование:
ТД TP-Link TL-WA500G + антенна TP-Link TL-ANT2409A (внешняя направленная, Yagi, 9 dbi) , на крыше своего дома(рис.3) на уровне 5-7 метров, над землей.
Раздавать буду интернет по 1мб\с на клиента.
Хотелось бы узнать мнения знающих людей и советы.
Кстати кабель будет использоваться FTP, 4 пары, одножильный (solid), экранированный, кат. 5e, для внешней прокладки со стольным тросом внутри + все оборудование будет заземлено.


Комментарий