Оказалась в руках еще одна жертва. В нее умер УМ lx5510.Решил для эксперемента собрать усилитель на HMC414
Пришлось повозиться с расчетом полосковых линий. Печатная плата сделана с помощью лезерного принтера и утюга.
Так как дело имеем с СВЧ нужно много переходных отверстей,соединенных с экранирующей частью платы. Метализировать отверстия было не как,поэтому использовал тонкий медный провод.
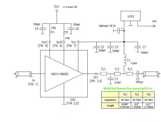
Усилитель питаеться от отдельного стабилизатора на 3.3В,распаяного на свободных площадках платы точки. Вход HMC414 подключен к фильтру. Выход к полосковой линии(измерителю мощност). Сигнал Vctl береться с микросхемы U5.Пробовал соединять 6,8 выв HMC414 через резистор 1Ком на +3.3 вольта,работает аналогично что и при подключению к U5.
Если соединить на прямую с источником 3.3В,то микросхема начинает разогреваться.
С печаткой немного ошибся(не учел включения R1 R2),но вобщем разводка таже.
R1,R2,C1,L1 smd типоразмера 0402. С3-С6- 0603.
R1,R2-выпаяны с платы мобильного телефона. С1-с платы DWL2100AP.
L1-стояла в обвязке SST12Pl15(DWL-G700AP). C7-c вичестера Fujisu
С таким апгрейтом точка завелась.
Инфа по микрухе
http://www.hittite.com/index.cfm?bod...&sort=function
Пришлось повозиться с расчетом полосковых линий. Печатная плата сделана с помощью лезерного принтера и утюга.
Так как дело имеем с СВЧ нужно много переходных отверстей,соединенных с экранирующей частью платы. Метализировать отверстия было не как,поэтому использовал тонкий медный провод.
Усилитель питаеться от отдельного стабилизатора на 3.3В,распаяного на свободных площадках платы точки. Вход HMC414 подключен к фильтру. Выход к полосковой линии(измерителю мощност). Сигнал Vctl береться с микросхемы U5.Пробовал соединять 6,8 выв HMC414 через резистор 1Ком на +3.3 вольта,работает аналогично что и при подключению к U5.
Если соединить на прямую с источником 3.3В,то микросхема начинает разогреваться.
С печаткой немного ошибся(не учел включения R1 R2),но вобщем разводка таже.
R1,R2,C1,L1 smd типоразмера 0402. С3-С6- 0603.
R1,R2-выпаяны с платы мобильного телефона. С1-с платы DWL2100AP.
L1-стояла в обвязке SST12Pl15(DWL-G700AP). C7-c вичестера Fujisu
С таким апгрейтом точка завелась.
Инфа по микрухе
http://www.hittite.com/index.cfm?bod...&sort=function

Комментарий