Сообщение от uve
Посмотреть сообщение
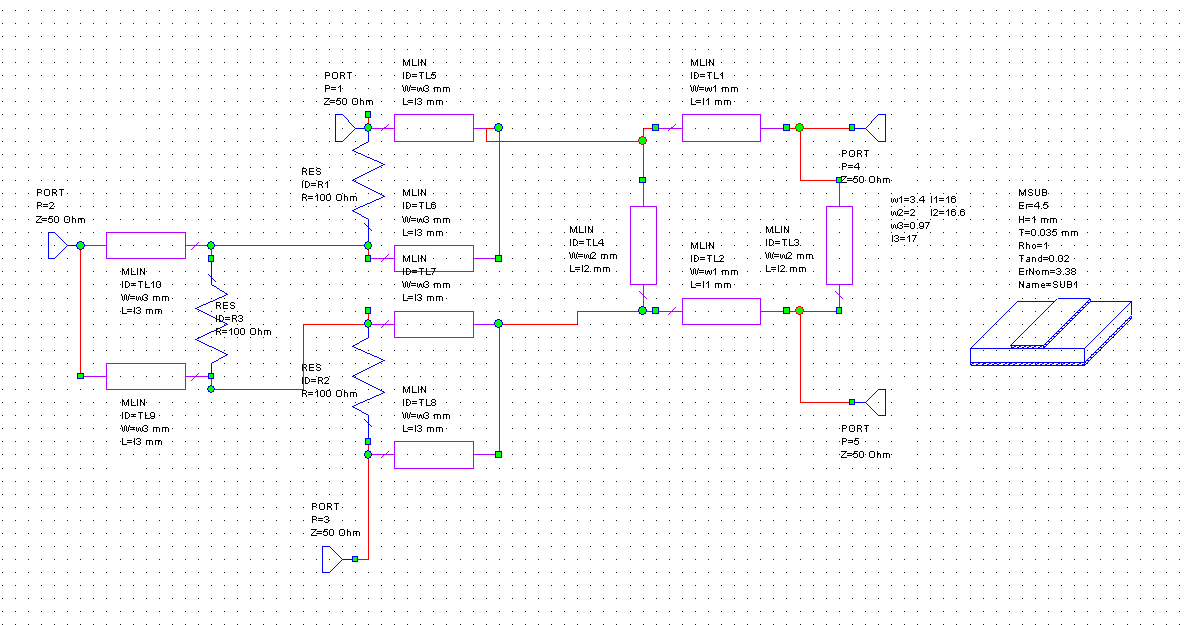
1-й порт - условно правая
2-й порт - линейная
3-й порт условно левая
4-й и 5-й - к согласованным входам (на 50 ом) патча
3 вилкинсона чисто для простоты и быстроты создания всей схемы, можно было и трансформатор влепить после второго порта.



Комментарий