Подскажите есть у кого нибудь схема усилителя мощности WIFI.Чтоб можно было самому спаять?
Хотелось бы схему на "TEXAS INSTRUMENTS CC2951".
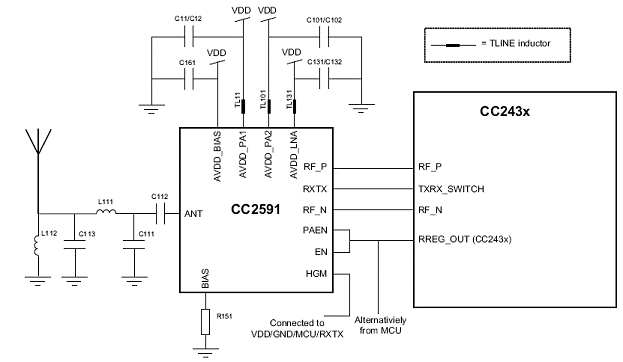
Примерно по этой схеме.Кто может прошу обеснить и поправить!:yahoo:
P.S Заранее спасибо.
Хотелось бы схему на "TEXAS INSTRUMENTS CC2951".
Примерно по этой схеме.Кто может прошу обеснить и поправить!:yahoo:
P.S Заранее спасибо.

Комментарий