Нашел вот в инете, может кому пригодится...
В процессе эксплуатации Wi-Fi точки доступа D-Link DWL-2100AP несколько раз сталкивался с выходом блока питания из строя. Поискав информацию в Интернете, обнаружил что с этим сталкивался не только я и явление это достаточно частое. Поэтому решил написать статью по ремонту данных блоков питания специально для сайта shemotehnik.ru.
В первом случае никаких следов я не обнаружил. Вскрыв второй блок питания, обнаружил на выходе два вздутых конденсатора и следы нагрева чуть выше микросхемы UC3843B, там где стоят резисторы со стабилитроном.
Ремонт в обоих случаях сводился к однозначной замене UC3843B (ШИМ контроллер) и полевого транзистора. Во втором случае пришлось менять вздувшиеся конденсаторы на выходе схемы, электролит стоящий по питанию UC3843B, стабилитрон в той же цепи. Прозвонив оптрон, выяснил что он не работает и за одно вместе с ним заменил TL431 на всякий случай. Оптрон звонится подачей на 1,2 выводы тока и замера при этом на 3,4 выводах работы p-n перехода.
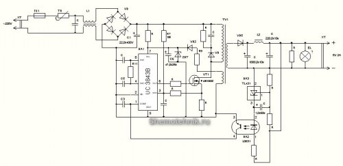
На всякий случай срисовал схему этого блока питания, может кому-нибудь пригодится при ремонте.
В процессе эксплуатации Wi-Fi точки доступа D-Link DWL-2100AP несколько раз сталкивался с выходом блока питания из строя. Поискав информацию в Интернете, обнаружил что с этим сталкивался не только я и явление это достаточно частое. Поэтому решил написать статью по ремонту данных блоков питания специально для сайта shemotehnik.ru.
В первом случае никаких следов я не обнаружил. Вскрыв второй блок питания, обнаружил на выходе два вздутых конденсатора и следы нагрева чуть выше микросхемы UC3843B, там где стоят резисторы со стабилитроном.
Ремонт в обоих случаях сводился к однозначной замене UC3843B (ШИМ контроллер) и полевого транзистора. Во втором случае пришлось менять вздувшиеся конденсаторы на выходе схемы, электролит стоящий по питанию UC3843B, стабилитрон в той же цепи. Прозвонив оптрон, выяснил что он не работает и за одно вместе с ним заменил TL431 на всякий случай. Оптрон звонится подачей на 1,2 выводы тока и замера при этом на 3,4 выводах работы p-n перехода.
На всякий случай срисовал схему этого блока питания, может кому-нибудь пригодится при ремонте.

Комментарий