Короче думаю мой DWL-2100AP накрылся окончательно
2 года работал нормально в режиме клиента, но за последний месяц выдавал:
=========================================
staSmeAuthCallback: pBss->apState |= AP_RETRY
=========================================
и не было коннекта...
помогал - "set overRidetxpower 20", т.е. с 17dBm на 20 dBm
А вчера вовсе с трудом начал включаться (светодиоды не включались) и обрывал Ethernet, самопроизвольно уходил в спячку или reboot и т.д.
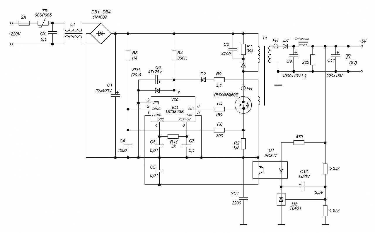
При этом стал сильно нагревать AHEROS чип и те вроде транзисторы (не знаю что они!), которые обозначены красными кругами на рисунке
Короче стоит ли ремонтировать если это возможно вообще и в чем причина?
Если нет - есть ли альтернатива от DLINK или из других брендов,
получше чем DWL-2100AP в плане надежности, учитывая проблемы с питанием и нагревом AHEROS чипа этого аппарата
Главное чтоб у AP была функция клиента ну и репитер тоже не помешает...
Буду очень благодарен за ответ ибо срочно сегодня нужно чем то этот девайс менять
cmpt
2 года работал нормально в режиме клиента, но за последний месяц выдавал:
=========================================
staSmeAuthCallback: pBss->apState |= AP_RETRY
=========================================
и не было коннекта...
помогал - "set overRidetxpower 20", т.е. с 17dBm на 20 dBm
А вчера вовсе с трудом начал включаться (светодиоды не включались) и обрывал Ethernet, самопроизвольно уходил в спячку или reboot и т.д.
При этом стал сильно нагревать AHEROS чип и те вроде транзисторы (не знаю что они!), которые обозначены красными кругами на рисунке
Короче стоит ли ремонтировать если это возможно вообще и в чем причина?
Если нет - есть ли альтернатива от DLINK или из других брендов,
получше чем DWL-2100AP в плане надежности, учитывая проблемы с питанием и нагревом AHEROS чипа этого аппарата
Главное чтоб у AP была функция клиента ну и репитер тоже не помешает...
Буду очень благодарен за ответ ибо срочно сегодня нужно чем то этот девайс менять
cmpt

Комментарий