Сеня протестировал ибпшник. При загрузке на 4,16А он держит гдет 1:20. Загрузка гдет на 10 длинков 2100
Объявление
Свернуть
Пока нет объявлений.
ИБП (Источник бесперебойного питания) для питания ТД
Свернуть
X
-
при малых токах разряда мощность высасывается полностью, а потом даже при малом восстановлении напряжения, опять таки току не хватит релюху включить. Ведь цепь управления представляет собой стабилитрон + релюха включенные последовательно.Сообщение от Andree Посмотреть сообщениеА после отключения напряжение на аке подымается и релюха апять включается, и получается трещётка. Такие схемы полная ерунда.
Комментарий
-
Зачем тогда что то городить?
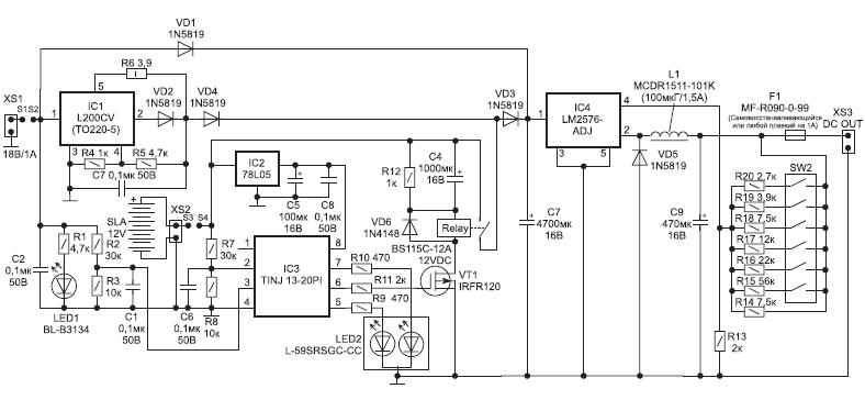
Вот хорошая схемка.
А у меня проблема, какая пока хз. При подключении 2100 к этому ибп, через какое то время она начинает пищать, таким звуком, что мне до сих пор кажеться, что гдето пищит :) Потом после этого ребутиться.
Питается через лм317. При этом к ибп подключен буллет2 и на нем это никак не отражается.
На двух 2100 тоже самое. Мож какая проблема в питании? Хотя с другой стороны стоит роутер питается от такого же ибп, но через 7805 и все нормально.
Комментарий
-
Осцилограф- дорогое удовольствие для радиолюбительства )
И пищит ведь не сразу и тока 2100.
От родного бп все норм.
Короче допер :)
Срабатывает защита от перегрева на микрухе, почему хз. Радиатор холодный, но микруха настолько быстро нагревается, а именно железная подложка, что тепло не успевает отводиться и микруха нагревается до шипения воды :)
Короче жесть, чет у мну с лмками не складывается как то.Последний раз редактировалось drakonus; 19.03.2010, 15:33.
Комментарий
-
Да какое дорогое в Москве их даже за пиво отдают вам сюда http://radiokot.ru/forum/viewforum.p...c2871f2c683a51Сообщение от drakonus Посмотреть сообщениеОсцилограф- дорогое удовольствие для радиолюбительства )
.
Комментарий
-
извините конечно вам виднее
говно они или нет но на 1.5 мегаваттные инверторы сименс ставит именно синтетически термоинтерфейсы
в миру резинки
если у вас говно это не значит, что нет нормальных термоинтерфейсов такого типа
...
и как добавочек
на самом плохом термоинтерфейсе падение температуры не будет выше 0.5-1 градус
а у вас похоже там все 50
паста это позапрошлый век
Комментарий
-
Что и нагорожено, так эта схема. Зачем ставить полевик на релюху, когда можно коммутировать полевиком. И непонятно на каком из концов (питающем или потребительском) устанавливается эта схема. Если на питающем то - проблема схемы то, что она уменьшает напряжение, повышая ток потребления, она больше одной 2100 не потянет, тем более удалённую. На выходе я так так понял 5-7В, это не то напряжение которое можно использовать для удалённых или нескольких потребителей. Если на потребительском то - слишком жирно городить каждому потребителю такую схему с аком.
Моя же идея, с батареи 18В делать стабильные 20В на питающей стороне и передавать на расстояние нескольким потребителям.
При коммутации, напряжение не переносится на индуктивность, а остаётся на открытом коммутирующем транзюке внутри мокрухи, в следствии чего он нагревается. Варианты: Удалённо транслируется низкое напряжение, в процесе работы оно садится на КЗ (измерить напряжение и ток потребления на выходе схемы). Установлена неверная индуктивность L1 (измерить индуктивность). Установлен медленный диод VD5.Срабатывает защита от перегрева на микрухе, почему хз.Последний раз редактировалось Andree; 19.03.2010, 23:43.
Комментарий
-
Мне тоже не понятно о чем вы.И непонятно на каком из концов (питающем или потребительском) устанавливается эта схема.
Ясен пень, 1Аона больше одной 2100 не потянет
На выходеНа выходе я так так понял 5-7В
3.3/ 4/ 5/ 6/ 7/ 8/ 9 В
Вы преобразователь чтоль ставите?Моя же идея, с батареи 18В делать стабильные 20В на питающей стороне и передавать на расстояние нескольким потребителям.
Вы сейчас вообще о чем?При коммутации, напряжение не переносится на индуктивность, а остаётся на открытом коммутирующем транзюке внутри мокрухи, в следствии чего он нагревается. Варианты: Удалённо транслируется низкое напряжение, в процесе работы оно садится на КЗ (измерить напряжение и ток потребления на выходе схемы). Установлена неверная индуктивность L1 (измерить индуктивность). Установлен медленный диод VD5.
Комментарий


Комментарий