Сообщение от clgs
Посмотреть сообщение
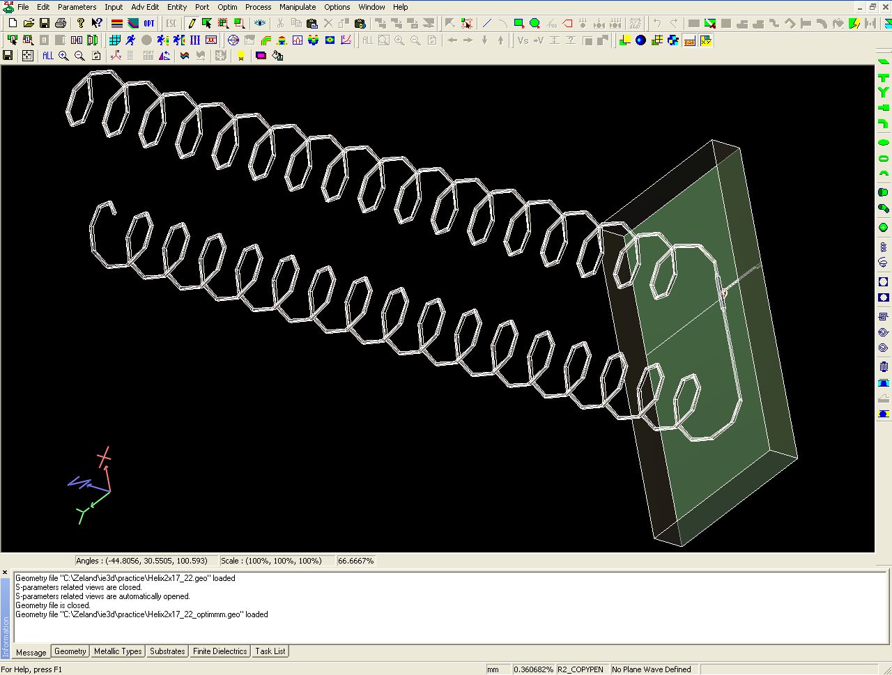
Согласование выполнено проводом диаметром 1.8 мм (2.5 кв. мм), возле порта проводом 2.8 мм (4 кв. мм) общей длиной 26 мм (можно выполнить намоткой на провод 2.5 кв. мм проводом диаметром 0.51 от кабеля 5-й категории с последующей пайкой). Расстояние от центра провода до рефлектора 3 мм. Порт смещен от центра рефлектора на 30 мм. Питаются спирали со сдвигом фаз 180 гр. Только в этой точке удалось минимизировать реактивную составляющую импеданса антенны.
Четвертьволновый короткозамкнутый провод диаметром 1.8 мм (2.5 кв. мм). Длина его по расчетам оказалась не критичной. При оптимизации программа выдала 36 мм. При этом в полосе частот от 1.7 до 3.0 Ггц КСВ не превышает 2. Для меня загадка.
Усиление антенны чуть более 15 dBi в полосе частот 2.4 … 2.5 Ггц. Без бортиков на рефлекторе на 1 dBi меньше.
Файл проекта

Комментарий