Объявление

Свернуть
Пока нет объявлений.

Антенны ДМВ (DVB-T2 цифровое вещание)

Свернуть
Эта тема закрыта.
X
X
 
  • Фильтр
  • Время
  • Показать
Очистить всё
новые сообщения

    Хотя современные недорогие транзисторы имеют Nf 1 дБ и менее, сделать широкополосный неперестраиваемый МШУ 174-862 МГц (стандарт DVB-T2) с шумом менее 4 дБ на таком транзисторе проблематично из-за ярко выраженной частотной зависимости импедансных и шумовых факторов транзистора
    Вложения

    Комментарий


      Юрик, обрати внимание на микросхему SPF-5122z и SPF-5189z. Транзисторы как то совсем не современно...
      Вопросы технического характера в личку не задавайте! Всё-равно отправлю на форум!
      Олег

      Комментарий


        Сообщение от Vodkaman Посмотреть сообщение
        Прямо жалко Тula. Опять посрался со всеми, а что хотел так и не сказал. А интересно было узнать, что значит -3дБи на показометре. :sorry:
        Вопрос, если это вопрос, задан неправильно.

        Сообщение от lipton Посмотреть сообщение
        Юрик, обрати внимание на микросхему SPF-5122z и SPF-5189z. Транзисторы как то совсем не современно...
        Приставка не потянет такой ток потребления.

        Комментарий


          Как то так!!!)))
          Серёга заставил работать даже логотип своей конторы!!!
          Вложения

          Комментарий


            Нажмите на изображение для увеличения.

Название:	cifra4_1_2 (1).JPG
Просмотров:	1
Размер:	29.5 Кб
ID:	341900
            Вложения

            Комментарий


              Сообщение от jomy Посмотреть сообщение
              [ATTACH=CONFIG]28704[/ATTACH]
              Jomy, y тебя пару патчей толку не хватает согласовать, и ты суешся без анализа (толку не хватит за это время что я выложил пост, даже начертить), а уж рассчитать тем более, хватит квакать!!!

              Комментарий


                Сообщение от TUL Посмотреть сообщение
                Приставка не потянет такой ток потребления.
                Какой "такой"?
                Или по другому - Какой ток тянет приставка?
                И вообще, в топку приставку, которая не тянет 70-100 мА для МШУ...

                Или питать МШУ тогда от отдельного блока на 5 вольт
                Вопросы технического характера в личку не задавайте! Всё-равно отправлю на форум!
                Олег

                Комментарий


                  Сообщение от lipton Посмотреть сообщение
                  Или питать МШУ тогда от отдельного блока на 5 вольт
                  И прблем то на 200 руб(в самом дорогом магазине)))!!!

                  Комментарий


                    Сообщение от lipton Посмотреть сообщение
                    Или по другому - Какой ток тянет приставка?
                    Стандарт предписывает:
                    - не менее 30 мА
                    - защита от КЗ/перегрузки (реализовано защитой по току, измерением просадки напряжения)

                    На практике держат до 70-100 мА
                    Вложения

                    Комментарий


                      Тул в очередной раз квакнул!!!)))

                      Комментарий


                        Сообщение от Aleks07111971 Посмотреть сообщение
                        Тул в очередной раз квакнул!!!)))
                        Маразм крепчал!:haha:
                        Или просто кукуха съехала...
                        Вопросы технического характера в личку не задавайте! Всё-равно отправлю на форум!
                        Олег

                        Комментарий


                          Сообщение от yurik82 Посмотреть сообщение
                          Стандарт предписывает:
                          - не менее 30 мА
                          - защита от КЗ/перегрузки (реализовано защитой по току, измерением просадки напряжения)

                          На практике держат до 70-100 мА
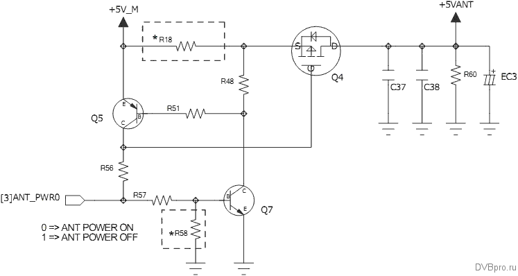
                          В первой схеме R18 в второй R751, уменьшаем номинал, просадка на нём меньше, соответственно допустимый ток нагрузки больше! Всего то делов!
                          Спецом посмотрел, у меня в приставке прописано 0,3 А максимум.
                          Вопросы технического характера в личку не задавайте! Всё-равно отправлю на форум!
                          Олег

                          Комментарий


                            Сообщение от Vodkaman Посмотреть сообщение
                            bsv0691, понимаешь, секрет этой антенны, кроме того что эллипс сам по себе широкополосен, в линии запитки. Сочетание этих решений (не моих) дает такой результат. Теоритически, два таких эллипса дадут прибавку 3 дБи (в два раза), практически 2 дБи и не факт, что удастся сохранить полосу. Yurik82 писал об этом, 11 дБи можно выжать и из Биквадрата. Поэтому, лично я не вижу смысла делать антенну размером 400х600 мм ради 2 дБи прибавки. В крайнем случае, можно сделать две таких антенны и соеденить их через нехитрый делитель.
                            Готовое решение "эллипса". По просьбе vodkaman, фото антенны.

                            Нажмите на изображение для увеличения.

Название:	20180807_080300.jpg
Просмотров:	1
Размер:	92.2 Кб
ID:	341903Нажмите на изображение для увеличения.

Название:	20180807_080342.jpg
Просмотров:	1
Размер:	83.8 Кб
ID:	341904Нажмите на изображение для увеличения.

Название:	20180807_080551.jpg
Просмотров:	1
Размер:	99.3 Кб
ID:	329539Нажмите на изображение для увеличения.

Название:	20180807_080627.jpg
Просмотров:	1
Размер:	102.8 Кб
ID:	341906Нажмите на изображение для увеличения.

Название:	20180807_080703.jpg
Просмотров:	1
Размер:	113.3 Кб
ID:	341907
                            Вложения

                            Комментарий


                              Привет, а вторая будет? Интересно посмотреть, будет прибавка или нет.

                              Комментарий


                                Сообщение от Vodkaman Посмотреть сообщение
                                Привет, а вторая будет? Интересно посмотреть, будет прибавка или нет.
                                Ну вот и "юбилейный! 1000 пост на 100-й странице, Поздравляю vodkaman!!! Про "вторую", не понял немного. Имеешь ввиду два патча?! Если да, то тут я "слаб", давайте размеры!

                                Комментарий

                                Обработка...
                                X