Сообщение от Виталий
Посмотреть сообщение
Объявление
Свернуть
Пока нет объявлений.
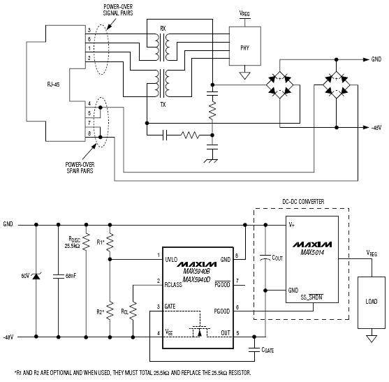
PoE (очередная идея)
Свернуть
X
-
Это уже было на форуме (возможно не в этой теме)Сообщение от vovic Посмотреть сообщениеVladimir
Комментарий

Комментарий